鐺煮山川,粟藏世界,有明月清風知此音。呵呵笑,笑釀成白酒,散盡黃金。
作者:克而瑞研究中心
來源:克而瑞地產研究(ID:cricyjzx)
相較于其他商業運營商,大悅城商業拓展速度緩慢,整體商業規模處中游水平。
從2007年北京西單大悅城開業起,大悅城商業已經經歷了十余年的發展,并逐步在中國商業地產版圖中樹立了自己的地位,并越來越多地扮演著創新引領的角色。
大悅城控股(000031.SZ)是中糧集團旗下唯一的地產投資和管理平臺,旗下的投資物業類型,主要包括購物中心、寫字樓、酒店、長租公寓、產業園及工業園等,其中購物中心(尤其是大悅城商場)、寫字樓、酒店主要歸屬于大悅城地產(0207.HK)旗下。下文中,將從大悅城商業的發展歷程、商業規模、運營管理等多方面進行分析。

01
商業迎來更大機遇
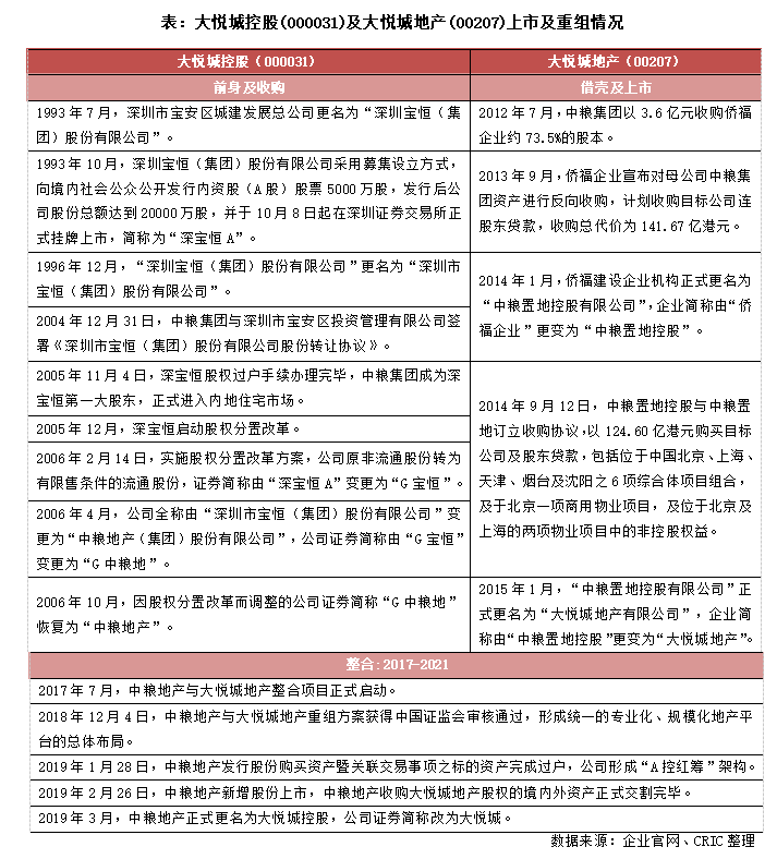
大悅城控股原名“中糧地產”,由中糧集團2005年收購深圳寶恒(集團)股份有限公司而來,并于2006年更名為中糧地產(集團)股份有限公司。2006年,中糧集團發文決定劃分投資性物業和住宅發展業務、分開發展;隨后2007年中糧置業成立,專門運作商業地產,同年年底首個大悅城——北京西單大悅城開業,標志了正式布局商業地產;而此后的A股中糧地產則主要負責住宅和工業地產開發。
2011年,在國資整合大背景下,中糧集團將中糧置業、中糧地產、酒店事業部、海南公司進行整合,形成了“中糧置地”統一的地產業務平臺;此后2012年至2014年旗下投資物業通過僑福企業借殼上市,并將僑福企業更名為中糧置地控股,2015年再次更名為大悅城地產。
2017年7月,A股中糧地產開啟與借殼上市的大悅城地產的重組,并于2018年12月得到證監會審批通過,2019年初形成“A控紅籌”架構,并更名為現在的大悅城控股。
本文將從大悅城旗下商業為主要方向,將大悅城商業的歷史發展分為三個階段,分別為2007年至2011年的起步階段,在該階段中大悅城商業試水商業,嘗試布局;2011年至2016年的標準化階段,在該階段中主要的商業運營載體大悅城地產借殼上市;2016年至今則是整合與擴張階段,該階段大悅城商業提出了新的目標,并在業務模式上不斷拓展。

1、2007-2011年:起步階段試水商業,收購改造異地復制(略)
2、2011-2016年:建立標準化與城市選型,借殼上市三次注入(略)
2、2016至今:整合重組實現A控紅籌,輕資產化加大擴張(略)
02
持續性收入規模近60億
1、規模:持有物業種類多樣,歷年規模發展速度較慢
持有12個購物中心,輕資產在營大悅城3座(部分略)
截止2020年底,大悅城控股(000031)旗下重資產在營購物中心項目12個,其中10個為大悅城項目,1個春風里項目,1個祥云小鎮項目,總可出租面積達90.77萬平米;輕資產在營購物中心3個,分別為天津和平大悅城、昆明大悅城及鞍山大悅城。除購物中心外,還擁有在營寫字樓項目5個,總可出租面積21.04萬平米;產業園及配套商業5個,總可出租面積117.95萬平米,為各業態中出租面積規模最大的。此外,還有酒店式公寓1個,出租面積達4.85萬平米;長租公寓5個,出租面積達2.51萬平米。從大悅城地產(00207)來看,其擁有除祥云小鎮外的11個購物中心項目,可出租面積83.26萬平米;5個寫字樓中的4個,可出租面積達18.5萬平米;以及1個酒店式公寓。

1、商場平均面積7.56萬平米,北京可出租面積占總量33%(略)
2、租金:疫情影響同店租金下降16%,租金貢獻較為依賴少數項目
3、可持續性收入59億,購物中心收入貢獻近半(略)

西單大悅城租金達5.72億,項目平均租金貢獻2.98億(略)
03
構建三大競爭力
大悅城不斷迭代更新旗下商業項目,推動商業地產的轉型升級,商業運營模式已經從大悅城1.0時代發展到大悅城3.0時代。1.0時代更側重招商和品牌,大悅城引入國際品牌,并將影院、餐飲、娛樂與綜合業態引入購物中心,打造全新一站式生活模式。進入2011年,隨著商業同質化愈發激烈,大悅城開啟2.0產品時代,從場景化和體驗感兩個維度上突圍傳統零售,采取因城而異、因地不同的策略,以項目的不同主題體現不同的定位,讓每個項目都具有不同的體驗感。2016年以來,大悅城3.0從內容創造能力著手,將自身打造成為內容平臺,自主開發國內首個商業智慧平臺——悅·云系統。
根據大悅城商業運營理念的轉變趨勢,本文認為,大悅城商業運營的核心競爭力在于項目區位優勢、標準化的招商原則(便于復制)、主打體驗式消費、大數據運營等方面,下面將對此逐一展開。
1、產品定位:旗艦系聚焦一二線核心+地鐵可達,招商遵循343原則(略)
以年輕中產、成熟中產為核心客群、以“年輕、時尚、潮流、品位”為品牌定位,大悅城旗下零售商業的主客群為中高端消費者,目前推出大悅城、春風里和祥云小鎮三大核心系列,并以+悅街作為商住地塊中商業配套的補充。四大產品線在在客群和建筑形態相互承接,在定位、布局和產品標準等方面相互區隔。
客群和產品形態上,大悅城形態表現為盒子式,聚焦18-35歲新興中產階級;春風里由盒子式購物中心+商業街區構成,關注25-45歲年輕及成熟中產群體;而祥云小鎮和+悅街主要是室外商業街區,分別以30-45歲和25-45歲年輕及成熟中產為核心客群。

而從定位和布局來看,大悅城和春風里是商業綜合體,其中大悅城體量處于10-20萬平區間,定位都市型(高端),布局側重一二線核心商圈,周邊輻射人口約30萬,而春風里通常體量在7萬平以上,定位區域型(中高端),擇址往往在一線非核心商圈和二線核心商圈,輻射人口約20萬。而祥云小鎮和+悅街是商業街區,布局以一二線非核心商圈為主,周邊輻射人口約20萬,其中祥云小鎮契合核心城市周邊大面積綜合地塊要求,體量通常5萬平以上,而+悅街則作為商住地塊中商業配套的少量補充,體量多在2萬平左右。
2、產品打造:圍繞年輕客群,IP+主題街區主打體驗式消費(略)
3、智慧管理:大數據起步較早優勢顯著,精細化運營提升效率(略)
資本運作:2016年開始尋求自持商業的輕資產化
1、投入:自有現金流不足,投資物業投入較為謹慎(略)
2、拓展方式:早年依賴集團孵化,近期并購改造和拿地自建雙發力(略)
3、輕資產化:借力基金和品牌輸出尋求自持物業“由重變輕” (略)
經營指標:運營、坪效和回報率領先同行
1、運營:出租率常年95%以上,體驗經濟引流后能否變現待考察(略)
2、坪效:租售比維持14.5%左右,租金坪效優勢顯著(略)
3、盈利:EBITDA率升至81%,EBITDA/COST8.6%冠絕同行(略)
06
總結:基金實現資本閉環
三大瓶頸制約商業拓展
相較于其他商業運營商,大悅城商業拓展速度緩慢,整體商業規模處中游水平,但其商業運營的核心競爭力主要體現在項目區位優勢、標準化的招商原則和大數據運營等方面,精細化運營下整體零售商業的運營坪效和回報率處行業前列。其中,商業地產基金和存量更新改造是大悅城商業發展的兩大獨有優勢。
商業地產基金方面,不少運營商如華潤和龍湖都尋求與基金合作,基金或起到資金杠桿的作用,或實現存量物業的出售,但這類基金運作并未真實打通商業項目的資本循環。而大悅城更類似于凱德的“PE+REITs”模式,最早在項目獲取階段由母基金介入,有助于分攤資金壓力;待項目開發運營進入培育期后,將項目股權轉讓給并購基金以便于表外孵化,起到優化報表的作用;最終等項目進入成熟期后,通過出售項目部分或全部股權來減輕自持壓力(或實現項目變現)。
存量更新改造方面,依托于精細化的運營,大悅城通常會折價收購其他運營商的存量項目并進行更新改造。存量物業租金收入常年偏低,估值無法體現,收購存量項目具有成本優勢,疊加更新改造周期大多7-30個月不等,遠短于拿地自建周期(40個月),成為大悅城拓展商業規模的主渠道之一。但值得注意的是,存量物業改造可能隱藏較大隱性風險,曾經北京安定門項目就此“難產”,此外如何尋求存量更新項目并對接資源也存在諸多困難。
另外,當前大悅城商業的發展仍面臨以下三個“先天不足”:
第一,住宅銷售規模偏小,無法給予商業更多資金助力,疊加過去更偏好收并購存量項目,并購機遇難得拖累拓展速度。大悅城商業拓展速度慢,部分歸因于自身住宅與商業發展合力較弱,住宅開發規模偏小,自持物業比例過大,自有現金流不足導致的投資物業投入較為謹慎,大部分年份維持30億元,投入與產出基本持平;另一方面,大悅城商業項目多數來源于收并購,并購機遇難得拖累拓展速度。
第二,體驗式消費能否吸引流量后轉化變現有待觀察。大悅城主打體驗式經濟,基本每個大悅城項目均劃撥幾千平打造主題街區,但占據總面積近30%的娛樂及服務,2019-2020年對零售額的拉動僅為10-13%;再疊加大悅城體驗消費大多走文青風格,契合少部分受眾,如何對主流的年輕客流產生粘性值得探討。
第三,管理輸出面臨不少挑戰。大悅城規劃未來在營項目中輕資產運營項目個數占比五成左右,但其拓展面臨不少問題。大悅城旗下合作品牌大多符合高能級年輕客群的定位,但進軍管理輸出主陣地的三四線可能面臨水土不服;另外,萬達長期占據三四線管理輸出寡頭地位,為大悅城三四線輕資產拓展帶來難度。
注:文章為作者獨立觀點,不代表資產界立場。
題圖來自 Pexels,基于 CC0 協議
本文由“克而瑞地產研究”投稿資產界,并經資產界編輯發布。版權歸原作者所有,未經授權,請勿轉載,謝謝!

克而瑞地產研究 











