鐺煮山川,粟藏世界,有明月清風知此音。呵呵笑,笑釀成白酒,散盡黃金。
作者:王彬
來源:負險不彬(ID:fuxianbubin)
資產評估程序是資產評估機構及資產評估專業人員執行資產評估業務所履行的系統性工作步驟。大體流程上主要是明確業務基本事項——訂立業務委托合同——編制資產評估計劃——進行評估現場調查——收集整理評估資料——評定估算形成結論——編制出具評估報告——整理歸集評估檔案。
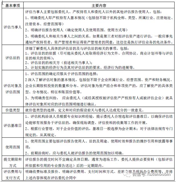
一、明確評估基準事項

二、資產評估委托合同的訂立
(一)資產評估委托合同的簽訂
由資產評估機構法定代表人(或執行合伙事務合伙人)與委托人簽訂合同,簽訂合同前,應對對客戶的履約及誠信能力進行必要的風險評價、通過法律允許的必要形式取得客戶對其先行開展評估業務的請求或確認依據等,保護自身合法權益。司法鑒定或其他特殊業務建立評估委托關系所采用的文書并不一定使用資產評估委托合同的形式,對此資產評估委托合同準則規定,以其他形式建立委托關系的應符合法律要求。
(二)資產評估委托合同的主要內容

三、資產評估計劃的擬定和調整
資產評估計劃為評估機構開展業務的工作思路和實施方案。涵蓋業務開展主要過程、時間進度、人員安排等主要內容。
在項目正式開展前,資產評估機構專業人員在了解資產評估業務基本事項的基礎上,結合資產評估目的以及相關管理部門對資產評估開展過程中的管理規定;評估業務風險、評估項目的規模和復雜程度;評估對象及其法律、經濟、技術、物理等因素;評估項目所涉及資產的結構、類別、數量及分布狀況;委托人及相關當事人的配合程度;相關資料收集狀況;委托人、評估對象產權持有人(或被評估單位)過去委托資產評估的情況、誠信狀況及其提供資料的可靠性、完整性和相關性;資產評估專業人員的專業能力、經驗及人員配備情況;與其他中介機構的合作、配合情況等主要因素,編制資產評估計劃。
確定具體評估步驟時,應明確如下要素:一是評估項目的背景和相關條件,包括評估目的、評估對象和評估范圍、價值類型、評估基準日、評估的重點和難點,參與本項目評估的其他中介機構;二是本次評估所采取的評估方法;三是應明確資產清查工作的重點及具體要求,如現場調查目標、現場調查工作總體時間安排、現場調查的主要內容、現場調查的協調方式等內容;應明確與參與本項目的審計、律師等其他中介機構的對接安排及注意事項等。
在評估工作推進過程中,由于前期資料搜集不齊全、現場調查受到限制或委托人提供資料不真實,工作推進后發現需要進一步補充資料和增加現場工作時間,從而造成未能按計劃完成進度。或者在業務推進過程中發現未預料到的資產類型或者業務形態,導致原計劃的評估技術思路無法滿足需要,又或者由于委托人經濟行為涉及的評估對象、評估范圍、評估基準日發生變化而導致的評估計劃不能如期推進的。資產評估專業人員應盡快與委托人、其他相關當事人進行溝通,根據已確定的方案對評估專業人員進行調整、對部分評估工作作出重新安排、對評估技術方案進行修正。調整計劃要兼顧評估效率和工作質量的原則,充分利用已有的工作成果,將評估計劃調整導致的成本降低到最低水平。
四、評估現場調查
現場調查主要是通過走訪,以便對影響資產價值的物理、技術、法律、經濟等因素進行客觀、全面的了解,為判斷資產整體狀況、估算資產價值提供合理依據。因此,現場調查主要是了解評估對象的現狀(核實評估對象的存在性和完整性、了解評估對象的現實狀況)、關注評估對象的法律權屬。
(一)了解評估對象的現狀
一是核實評估對象的存在性和完整性。其中,在評估對象的存在性上,主要判斷評估對象是否真實存在:實物資產主要是通過實地査看、核查合同、盤點、函證等方式核實其存在性;無形資產上主要是通過核査權屬文件、申請登記材料、技術文件、第三方證明文件等核實其存在性;應收賬款、股權或其他經濟權益主要是通過核查會計記錄、公司章程、權益證明、股權轉讓協議及函證等方式核實其存在性。評估對象的完整性要求上,主要是關注評估對象符合相關經濟行為對資產范圍的要求,能夠有效實現其預定功能。因此既要關注資產物理意義上的完整性,也要關注資產功能上的完整性。
二是了解評估對象的現實狀況。對于評估對象現實情況的了解,既要與資產價值的影響因素相關,支持資產價值的評定和估算,也要能夠系統、全面、充分的反映資產價值的影響因素的實際情況。不同類型的評估對象其關注重點也各有不同:針對整體企業,主要關注企業的歷史沿革、主要股東及其持股比例、主要的產權和經營管理結構;企業的資產、財務、經營管理狀況;企業的經營計劃、發展規劃;影響企業經營的宏觀、區域經濟因素;企業所在行業現狀與發展前景等內容。針對房屋建筑物,主要關注取得方式、建筑物結構、建成時間、地址、用途、建筑面積、長度、寬度、層高、層數等。針對機器設備,主要關注設備名稱、生產廠家、規格型號、安裝地點、規定使用年限、購置日期、啟用日期、已經使用年限、設備使用狀況、設備維修情況等。 針對存貨,通常應了解名稱及規格型號、計量單位、存放地點、數量、單價等。針對應收賬款等債權債務,則需了解債權債務人名稱、業務內容、發生日期、履約及回收情況等。
(二)關注評估對象的法律權屬
在現場調查時間,應取得評估對象的權屬證明,對于取得的權屬證明進行核查驗證,包括但不限于采用與原件核對,向有關登記管理機構查閱登記記錄等方式。針對不同的評估對象,權屬證明文件各有不同:如針對不動產、專利權、商標權、著作權、礦業權、車輛等實行產權登記制度的資產,權屬證明為相應的產權登記文件,比如房地產權證、房屋所有權證、土地使用權證、專利權證、著作權登記證書、采礦許可證、勘探許可證、車輛行駛證等;針對機器設備和存貨等,權屬證明主要包括購置合同、購置發票、付款證明、出庫入庫記錄等;針對企業價值評估涉及的股東全部權益和股東部分權益,權屬證明主要包括權屬證明主要包括公司章程、工商登記材料、股東登記名冊、出資證明、出資協議等;涉及國有資產的,還包括國有資產產權登記證。
五、現場調查的手段

六、現場調查的方式
1、逐項調查:逐項調查是指對納入評估范圍的所有資產及負債進行逐項核實,并進行相應的勘査和法律權屬資料核實。逐項調查主要適用于評估范圍內資產數量少、單項資產的價值量大,比如不動產評估項目;或者資產存在管理不善等風險,產權持有人或被評估單位提供的相關資料無法反映資產的實際狀況,并且從其他途徑也無法獲取充分、恰當的評估證據,比如停產多年的企業資產評估項目、企業破產清算項目等。
2、抽樣調查:抽樣調査是按一定程序從研究對象的全體(總體) 中抽取一部分單位(樣本)進行調查或觀察獲取數據,并以此對總體的一定目標量作出推斷。主要是針對無法或不宜對評估范圍內所有資產、負債等有關內容進行逐項清查的項目,具體的抽樣調查方法較為多元,主要包括簡單隨機抽樣、分層抽樣、系統抽樣、整群抽樣、不等概率抽樣、多階段抽樣、重點項目抽樣等。其中,適用最多的是重點項目抽樣,即對納入評估范圍內的資產及負債,遵循重要性原則,對于價值量大的、關鍵或重要的資產進行調查。在進行抽樣調查時,要考慮到抽樣風險,并確保由抽樣調査形成的調查結論合理、能夠基本反映資產的實際狀況,抽樣誤差要適度。在進行抽樣調査時,其樣本選擇的理由要形成評估底稿。
七、現場調查受限時處理方式
如果資產由于本身本身的特征、存放地點、法律限制等導致評估專業人員無法采用常規的調查技術手段對資產的數量、品質等進行實地勘查,又或者委托人或者其他相關當事人不提供資產明細資料、產權持有人或者被評估單位不配合進行現場調查工作等導致的現場調查受限時,如果所受限制并未對評估結果的合理性或評估目的所對應的而經濟行為構成重大影響,或者能夠采取必要措施彌補不能實施調查程序的缺失,則可以持續推進資產評估業務,但需要在工作底稿中予以說明,分析其對評估結論的影響程度,并在資產評估報告中以恰當的方式說明受限情況,所采取的替代程序的合理性以及其對評估結論合理性的影響。如果無法采用替代措施對評估對象進行勘查核實,或即使履行替代程序,也無法消除其對評估結論產生重大影響的事實。則必須終止執行評估業務。
八、收集整理評估資料

對于超出資產評估專業人員專業能力范疇的核査驗證事項以及法律法規規定、客觀條件限制無法實施核查和驗證的事項,應當采取以下應對措施:一是對于超出資產評估專業人員專業能力范疇的核查驗證事項,委托或要求委托人委托其他專業機構出具意見;二是對于因法律法規規定、客觀條件限制無法實施核查和驗證的事項,應在工作底稿中予以說明,分析其對評估結果影響程度。如果無法核査驗證的資料是評估結論的重要依據,該資料的不確定性將較大程度影響評估結論的合理性,評估機構不得出具資產評估報告。
九、評估資料的歸納、整理及評估結論的形成
首先,由于收集的資料難免存在失真的情況,要對失真的材料進行鑒別和剔除;其次,要對所收集的評估資料信息、數據的合理性、相關性進行分析,以提高評估資料的可靠性。在此基礎上,要恰當的選擇評估方法(資產評估方法包括收益法、市場法和成本法三種基本方法及其衍生方法,每種基本方法下還有具體的評估方法,資產評估專業人員應當根據評估目的、評估對象、價值類型、資料收集情況恰當選擇評估方法。其中,成本法應合理確定重置成本和各相關貶值因素;市場法應合理選擇可比案例,分析評估對象和可比參照物的相關資料和價值影響因素,通過可比因素的差異調整,得出評估對象的價值;收益法應合理預測未來收益,并合理確定收益期和與收益口徑一致的折現率,通過折現計算,得出評估對象的評估值),資產評估專業人員還需要合理選擇技術參數,應用評估模型等,形成初步評估結論,并對結論的合理性進行分析。
十、編制出具評估報告
評估機構對評估報告的審核應注重審核的內容及效果,具體審核的內容主要包括:評估程序履行情況;評估資料完整性、客觀性、適時性;評估方法、評估技術思路合理性;評估目的、價值類型、評估假設、評估參數以及評估結論在性質和邏輯上一致性;對計算公式及計算過程正確性;對技術參數選取合理性;計算表格之間鏈接關系正確性;采用多種方法進行評估時,需審查對各種評估方法所依據的假設、前提、數據、參數可比性;最終評估結論合理性;評估報告合規性。
提交正式報告前,資產評估機構及評估專業人員與委托人或者相關當事人進行必要的溝通,既有助于了解委托人或者相關當事人對評估結論的反饋意見,也有助于委托人或者相關當事人合理理解評估結論,正確使用評估報告。與委托人或者委托人許可的相關當事人溝通的內容包括但不限于:是否存在與評估對象實際情況不一致的情況;是否履行了評估委托合同約定的內容;評估方法的適用性、參數選取的合理性、模型計算的正確性,評估目的、價值類型和評估方法的匹配性等;評估報告披露信息的正確性和恰當性。資產評估機構及評估專業人員與委托人或者委托人許可的相關當事人就評估報告有關內容所進行的溝通,應在不影響其對最終評估結論進行獨立判斷的前提下進行。
十一、外部審核意見的處理
企業國有資產管理部門、金融企業國有資產管理部門和文化企業國有資產管理部門等管理的國有資產評估項目,要在資產評估機構提交評估報告后,按照國家有關規定組織專家對資產評估報告進行外部審核。根據現行的國有資產評估管理規定,對國有資產評估項目實行“核準備案”的管理制度,國有資產評估項目的核準備案通常實行專家評審制度,由國有資產管理部門組織專家對資產評估報告進行評審。審核主要包括以下內容:一是資產評估所涉及的經濟行為批準情況;二是評估基準日的選擇是否適當,評估基準日的選擇是否符合有關評估準則的規定要求;三是資產評估范圍與經濟行為批準文件確定的資產范圍是否一致;四是評估方法運用的合理性和評估依據的適當性;五是企業是否就所提供的資產權屬證明文件、財務會計資料及生產經營管理資料的真實性、合法性和完整性做出承諾;六是評估程序是否符合相關評估準則的規定;七是評估報告是否符合相關準則的規定和要求。
外部審核意見的應對外部審核意見進行分析,形成意見回復,并根據需要對評估報告的相關內容進行補充或修改。評估報告如有修改應按評估機構內部的審核要求履行審核程序,重新出具評估報告,并按規定提交資產評估報告委托人。
十二、整理歸集評估檔案
資產評估專業人員通常應當在資產評估報告日后90日內,整理工作底稿,并與其他相關資料形成評估檔案,交由所在資產評估機構妥善管理。重大或者特殊項目的歸檔時限不晚于評估結論使用有效期屆滿后30日。應整理歸集的評估檔案包括:工作底稿、評估報告、其他相關資料。工作底稿的整理和評估檔案的歸集應當符合法律、行政法規和資產評估準則的規定。
注:文章為作者獨立觀點,不代表資產界立場。
題圖來自 Pexels,基于 CC0 協議
本文由“負險不彬”投稿資產界,并經資產界編輯發布。版權歸原作者所有,未經授權,請勿轉載,謝謝!
原標題: 資產評估學習筆記4:資產評估基本流程

負險不彬 











