鐺煮山川,粟藏世界,有明月清風知此音。呵呵笑,笑釀成白酒,散盡黃金。
作者:克而瑞研究中
內容提要>>>
? 5月環比回升5.6%,同比降幅仍較大
? 國企、央企仍是主力,民企投資幾乎停滯
? 5月房企新增融資額環比減少40.3%
? 五一提前營銷,“520”等后續造節積極
? 李欣任華潤置地董事會主席,建發股份選舉鄭永達為董事長
? 萬科助力廣州城更發展,龍湖全國首個輕資產星悅薈項目落地重慶
5月環比回升5.6%同比降幅仍較大


1、2022年5月,行業下行壓力持續、疊加部分城市疫情反復,市場信心不足、企業表現仍相對低迷。TOP100房企單月實現銷售操盤金額4546.7億元,較上年同期降低59.4%。但得益于各地樓市紓困政策,加之“五一”假期房企推盤及營銷積極性提升,環比增長5.6%。累計業績來看,百強房企1-5月的整體操盤業績規模同比降低52.3%,降幅較上月進一步擴大。
2、2022年1-5月,百強房企各梯隊銷售門檻較去年同期顯著降低,且均低于2020年同期。TOP10房企銷售操盤金額門檻僅為558.6億元,較去年同期降低48.3%。TOP20和TOP30房企銷售操盤金額門檻分別為287.9億元和207.1億元,同比降幅最為明顯,分別達59.4%和58%。而TOP100房企的銷售操盤金額門檻為40.4億元,同比降幅也高達56.8%。

3、5月,規模房企業績回升相對明顯,近6成百強房企實現單月業績環比增長,其中近4成企業環比增幅大于30%。具體來看,TOP10房企中,中海地產和華潤置地表現較為亮眼,分別實現單月業績278.7億元和202.9億元,環比增速超過30%。但部分TOP31-50和TOP51-100梯隊房企在4月較低的業績基數上環比繼續明顯降低,且單月環比降幅大于30%。

02 企業拿地

1、5月集中供地未延續回暖態勢,30家監測房企土地投資量價齊跌,但成交單價結構性上漲。與4月杭州、深圳等城市土拍火熱、企業積極拿地相比,5月份廣州、濟南、無錫、蘇州、廈門、福州等城市集中供地相對沉寂。本月30家典型房企新增土儲建面133萬平方米,環比下跌55%;新增土地成交金額282億元,環比下降55%。與前四月平均相比,建面、金額降幅同樣高達30%。由于5月份土地市場有廣州、北京(31號)集中供地,因此成交平均樓板價較4月上漲69%。
2、本月監測房企中僅8家投資拿地,規模化國企、央企是主力,民企投資幾乎停滯。整體來看,30家重點監測房企中,拿地依然是國企、央企等老面孔,僅龍湖、碧桂園等民企在5月份有投資動作。一方面是受到企業自身現金流影響,另一方面與廣州、北京、蘇州等土拍價格較高不無關系。
3、政策落地效果仍有待觀察,核心城市是未來房企補倉的主戰場。自4月份政策暖風頻吹以來,5月份政策持續傳達對恢復房地產行業穩定發展的支持態度。但對大部分房企而言,銷售尚未全面回溫、現金流壓力仍存,政策利好帶來的刺激效果并不明顯,所以未來投資依舊會以是謹慎為主。這一點從業績會上各家房企表態也可見一斑,“以銷定投”、“量入為出”的策略被多家房企提及,說明當前房企銷售、回款依然是房企投資考量的前提。城市選擇上,我們認為房企投資將持續聚焦于高能級的核心城市,并逐步退出部分弱三四線城市,實際上,“回高退低”的投資策略已經在2022年得到顯現。截止5月末,百強房企投資金額超過八成集中于22城,在三四線市場下行、需求退潮之下,核心城市的拿地集中度將持續走高。
03 企業融資

1、融資總量:2022年5月100家典型房企的融資總量為519.75億元,環比減少40.3%,同比減少50.2%,融資規模較三四月又有較大的滑坡,主要是因為過去幾個月中作為融資主力的國企央企已經獲得了較為充足的資金,因此在5月的融資規模有所減小,而民營房企的融資規模仍然處于低位。從融資結構來看,境內債權融資390億元,環比減少36%,同比減少17.4%;境外債權融資61億元,環比增加133.5%,同比減少84.4%;本月資產證券化融資69億元,環比減少62.6%,同比減少62.1%。
2、融資成本:2022年1-5月100家典型房企新增債券類1融資成本4.39%,較2021年全年下降0.89個百分點,其中境外債券融資成本7.98%,較2021年全年上升0.96個百分點,境內債券融資成本3.35%,較2021年全年下降0.71個百分點。單月來看,5月房企融資成本4.81%,環比上升1.55pct,同比下降0.4pct。其中境內融資成本3.73%,環比上升0.5pct,發債主體仍是集中在中海、保利發展、華潤置地等國企央企,但是相較于4月而言發債企業的數量以及債券發行的規模均有所減少;境外融資成本10.38%,環比大幅提升了6.58pct,主要是因為上個月僅有遠洋集團發行了一筆成本較低的綠色債券,而本月由于中梁和大唐因為交換要約而發行了3筆優先票據,融資成本都相對較高。

3、企業表現:本月融資總量最大的企業是中海和保利發展,兩家企業的融資總量都是60億元,中海在本月發行了30億元的公司債以及30億元的中期票據,保利也發行了30億元的公司債和30億元的綠色中期票據。從企業梯隊來看,2022年1-5月TOP10房企平均融資額達到了131.88億元,是所有梯隊中最高的;同時該梯隊融資規模同比減少31.79%,減少幅度最小。從融資成本來看,TOP10梯隊的房企融資成本最低,為3.17%,較2021年全年下降1.01pct,比融資成本最高的TOP11-30梯隊的房企低1.94pct;TOP31-50房企的融資成本較2021年全年下降0.32pct至4.58%,降幅最小。

04 營銷策略

1、5月從營銷效果來看,房企的五一銷售情況比預期要好,如萬科廣西區域從4月20日開始預熱五一活動,在五一假期首日銷售1.1億元。加上政策松綁,因此不少房企給到了較高的折扣力度。從市場來看,5月市場表現仍然較低迷,30個重點監測城市商品住宅成交面積環比微升4%,同比下降59%,降幅擴大3pcts。從營銷來看,五一黃金周房企提前至4月開始積極營銷,此后在“520”時造節營銷,不少房企在區域及集團層面推出營銷活動,讓利方式來看,主要是折扣營銷、全民營銷及活動營銷等。
2、5月房企營銷活動,除了4月已經開啟的五一假期營銷之外,多數集中在五月下半月,特別是以“520”為節點的營銷增多,如中國鐵建“520寵粉家倍”通過“鐵建好房”小程序在全國范圍內舉行。也有常規的如龍湖的“66天街歡搶節”已經是第5屆,借助龍湖天街活動IP,自有會員體系如“瓏珠”積分獎勵等活動,推動龍湖地產的曝光度和品牌知名度。此外還有弘陽26周年慶,大悅城“大悅房嗨GO一周年”等活動。整體來看造節活動增多,折扣上由于“五一”營銷等此前已經給出較高折扣,如碧桂園55購房節最低可達55折,其余活動多以活動營銷出現,如“30天無理由退房”等吸引客戶下定。
3、5月各地政府利好政策落地,如限購松動、降利率、降首付及優化公積金貸款等舉措,26個二三線城市“回暖”跡象初顯。展望未來,地方放松政策頻率及力度加碼,政策面放松對企業的營銷有一定的提振作用,隨著房企沖刺半年度業績,營銷活動預計也會加碼,保持積極營銷勢頭。
05 人事變動

1、5月,房企高層人事動態信息數量較前月明顯增加,從108家監測企業的人事變動情況來看,或受大環境影響,經過前兩月的發酵,5月房企頂層人員的職務變動頻次提升,董事長、總經理級別的職務變更變多,不少頭部房企也發生了高管層的變動。
2、5月5日,華潤置地有限公司披露公告稱,非執行董事王祥明辭任,并變更董事會及提名委員會主席為李欣。資料顯示,李欣先現年五十歲,于2001年加入華潤置地,于2016年7月獲委任為公司聯席總裁,于2017年4月獲委任為公司執行董事,并于2018年12月獲委任為公司總裁,負責集團日常業務管理。
3、5月23日,廈門建發股份有限公司發布公告稱,公司推選鄭永達為公司第九屆董事會董事長,推選黃文洲為公司第九屆董事會副董事長。經董事長鄭永達提名,聘任林茂為公司總經理,公告顯示,鄭永達現任廈門建發股份有限公司黨委書記、董事長、廈門建發集團有限公司黨委副書記、總經理等職。歷任廈門建發股份有限公司進出口六部副總經理、總經理、廈門建發包裝有限公司總經理等職務。
06 戰略動態


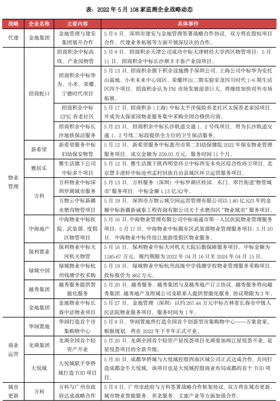
1、 本月房企多元化業務活躍,除物管和商業運營外,在城市更新、產業運營、代建等領域出現新動作。物管領域房企活動最為活躍,除關注學校、醫院物管項目外,本月在養老社區、度假區等物管項目的競爭壓力也在增加,部分頭部房企在物管賽道的優勢凸顯。商業運營熱度繼續保持,多家房企創新商業產品線、打造新項目。城市更新、產業運營領域多為政府主導,選擇與經驗豐富的頭部房企合作。
2、萬科與廣州市政府簽署戰略合作框架協議,雙方將在城市更新等方面開展加強合作。5月9日,廣州市政府與萬科簽署戰略合作框架協議,雙方將在城市更新、城市物業智能服務、養老服務、文旅產業等方面加強合作,并建立常態化溝通聯絡機制,推動合作事項落實。萬科對廣州的城市更新市場并不陌生,廣州黃埔首個城中村改造項目就由萬科操盤,目前萬科參與的廣州城市更新項目共有6個。此次合作一方面有助于萬科在城市更新領域的經驗積累,同時也為萬科在穗發展提供更好條件支持,加速完善在廣州投資布局,雙方合作共贏。
3、龍湖全國首個輕資產星悅薈項目——愛加兩江星悅薈在重慶開業。5月20日,龍湖愛加兩江星悅薈在重慶開業,不僅是龍湖全國首個輕資產星悅薈項目,同時也是龍湖旗下成熟商業品牌星悅薈項目的全新升級。愛加星悅薈鎖定中產家庭和新貴潮流白領兩大目標客群,以精致生活中心為導向,彌補區域精致商業空白。截止日前,龍湖商業在重慶已開業8座天街、2座星悅薈、1座家悅薈項目,預計今年下半年,龍湖重慶時代天街E館、龍湖重慶高新天街即將開業。愛加兩江星悅薈的開業不僅完成產品線更新、完善重慶主城區的商業布局,同時也為輕資產商業項目提供新思路。
注:文章為作者獨立觀點,不代表資產界立場。
題圖來自 Pexels,基于 CC0 協議
本文由“克而瑞地產研究”投稿資產界,并經資產界編輯發布。版權歸原作者所有,未經授權,請勿轉載,謝謝!

克而瑞地產研究 











