鐺煮山川,粟藏世界,有明月清風知此音。呵呵笑,笑釀成白酒,散盡黃金。
作者:rating狗
摘要
近十年來,我國物流行業保持平穩增長,景氣度指數除季節性波動外基本平穩,不過20年上半年、22年上半年疫情沖擊下行業也經歷了前所未有的寒冬期。行業格局方面,快遞領域大眾熟知的“三通一達”、順豐、百世合計市占率在80%以上。而工業品物流及相關服務領域,含眾多細分種類,從上市企業來看,行業集中度較低,規模最大的為貨代龍頭中國外運,中儲股份、東航物流以及主營物流信息平臺傳化智聯為中檔規模,其余主體規模較小。
發展趨勢方面,傳統工業物流業務量上增長空間不大,未來的發展大方向仍為降本增效(近幾年我國社會物流費用/GDP徘徊在14.7%左右,較美國8%還有較大距離),同時物流企業通過向供應鏈一體化延伸、提供附加服務來挖掘新的利潤空間,與貿易、供應鏈類企業的邊界日漸模糊。而居民快遞領域,業務量上還有較大增長空間,其需求受電商滲透率、網購人數占國民比例影響,截至20年末我國電商滲透率24.9%、網購人數占比55.9%,還有較大增長空間,且網購的品類還在持續擴大。
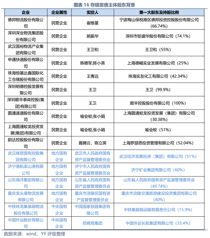
信用債市場方面,上市公司中高頻出現的“多式聯運”、“智慧物流”、“供應鏈管理”等概念在發債主體中熱度不高,主要仍以傳統物流企業為主。截至22年3月末,YY行業為物流的存續債主體共有16家,債券余額合計為402.88億元。行業整體毛利率不高(平均13%),杠桿率偏低(平均資產負債51.3%)。資質方面,貨代龍頭中國外運信用資質最好,中鐵鐵龍集裝箱背靠國鐵集團資源,信用資質也較好。快遞細分領域集中度較高,市場格局相對穩定,也有較強的經營獲現能力支撐,順豐、韻達、圓通信用資質尚可,申通快遞盈利較差,資質稍弱。濟寧港航梁山港、珠海恒基達鑫、重慶龍頭港等工業品物流企業信用資質較弱。
圖表速覽



























注:文章為作者獨立觀點,不代表資產界立場。
題圖來自 Pexels,基于 CC0 協議
本文由“YY評級”投稿資產界,并經資產界編輯發布。版權歸原作者所有,未經授權,請勿轉載,謝謝!

YY評級 











