鐺煮山川,粟藏世界,有明月清風知此音。呵呵笑,笑釀成白酒,散盡黃金。
作者:克而瑞研究中心
來源:克而瑞地產研究(ID:cricyjzx)
01 合約銷售 1月開局慘淡百強房企業績同比降低近4成

2022年1月,中國房地產市場整體延續了去年下半年以來的降溫趨勢,開局慘淡。TOP100房企單月實現銷售操盤金額5256億元,同比降低39.6%,較2021年的月均水平也降低43%。一方面,春節假期臨近,不少房企放緩供貨節奏,供應低迷一定程度上導致成交大幅下滑。更為主要的是,去年下半年以來市場下行壓力加劇,購房者觀望情緒愈加濃重。
2022年1月,百強房企各梯隊銷售門檻較去年同期顯著降低。其中,TOP10和TOP20房企銷售操盤金額門檻分別為114.1億元和72億元,同比降低39%和38.8%。TOP30和TOP50房企的銷售操盤金額門檻也分別同比降低34%左右,門檻值僅略高于2020年同期。而TOP100房企的銷售操盤金額門檻同比降幅最高達49.1%,8.7億元的門檻值也處在近年來的最低水平。

2022年1月,百強房企中多數規模房企銷售表現不佳,單月業績同比以及較去年月均水平變動都有明顯下降。具體來看,1月近9成百強房企單月業績同比降低,其中2成房企降幅在30%至40%之間,近4成房企降幅高于40%。龍頭房企中,萬科、恒大單月業績降幅明顯,分別達到53.1%和94.9%。1月,僅仁恒、華發、濱江、建業等少數企業實現了單月業績同比增長。

02 企業拿地受供地節奏影響監測房企拿地基本停滯

2022年開年首月,30家監測房企土地投資處于低位,新增土地成交建面、總價相比2021年及2020年年均都有大幅收窄,受投資結構等影響,平均樓板價11371元/平方米。本月30家典型房企新增土儲總建面169萬平方米,環比下降87%;新增土地成交價格192億元,環比下降83%。平均樓板價11371元/平方米,與上月相比上升30%。主要由于投資量少且相對集中,拉高整體平均樓板價。
本月監測房企中只有5家重點監測房企投資拿地,以國企等穩健型頭部房企為主。本月受新一輪集中供地尚未開啟的影響,房企拿地并不積極。監測房企中只有綠城中國和華潤置地兩家拿地金額超過50億元。從成交結構來看,受到1月僅有寧波完成2021年第三輪集中供地影響,本月30家典型房企二線城市占比較高,拿地金額占比57%。區域分布方面,長三角區域拿地金額占比達79%,主要為華潤置地在寧波及桐鄉拿地。
2022年,集中供地的22個核心城市仍應是房企關注的重點。從2021年第三輪土拍的情況來看,在經歷了第二輪的“冰點”之后,土拍政策上各城市均作出了讓步,盡管仍多是以底價成交,但市場人氣略有恢復。考慮到目前地價并未有實質性的下滑,因此,在三穩的預期下,未來各城地價仍有下調空間,一旦2022年首輪集中供地熱度低迷,或會出現在第二輪集中供地中下調地價的情況,疊加市場回暖與資金寬松的預期,今年第二輪集中供地或是房企補貨的窗口期。
03 企業融資較上月回升1月房企新增融資額環比上升26%

融資總量:2022年1月100家典型房企的融資總量為929.46億元,環比上升26%,同比下降56%。自2019年以來,每年年初房企融資量都相對較大,均超過2000億元,而本月融資量不足千億元,一方面在當前房企危機仍未全面解除的情況下,金融機構當前白名單企業相對較少,放款較為謹慎;另一方面,部分企業為緩解年初的償債壓力已提前償還部分債券,同時減少新增融資計劃,導致融資量同比下滑較大。從融資結構來看,境內債權融資499.08億元,環比上升9.8%,同比下降24.6%;境外債權融資169.66億元,環比上升10.0%,同比下降80.1%;本月資產證券化有所回升,融資223.01億元,環比上升97.9%,同比下降63.0%。
融資成本:2022年1月100家典型房企新增債券類1融資成本4.53%,較2021年全年下降下降0.76pct,其中境外債券融資成本達6.85%,下降0.19pct,境內債券融資成本3.20%,下降0.87 pct。環比2021年12月來看,總融資成本環比上升0.01pct,境外融資成本環比下降0.16pct,境內融資成本環比下降0.53pct。境內發債的企業中,可以進行發債的企業成本相對較低,融資利率在2.50%-4.00%間,白名單企業繼續發揮融資優勢,繼續發行利率較低的債券;境外發債成本方面,旭輝、遠洋等發行了綠色擔保票據,其成本不超過5%,也相對較低,還有部分企業完成了境外債的交換要約和額外發行,成本相對較高。

企業表現:本月融資總量最高的企業為萬科地產,融資總量約124.16億元,主要是發行了30億元的中期票據,此外進行了資產證券化產品的發行。從企業梯隊來看,2022年1月TOP10房企融資平均額41.58億元最大,融資總額同比下降39.13%,下降幅度最小;TOP31-50房企融資額僅有15.92億元,該梯隊進行融資的企業相對較少。成本來看,TOP31-50梯隊的房企融資成本最低,為2.72%,其較2021年全年下降2.19pct,降幅最大;而TOP11-30的融資成本最高,為5.52%。

04 營銷策略活動規模及數量下滑房企營銷積極性不足

新年伊始,房企營銷積極性并不高,主要依托元旦和春節展開節日營銷活動。從市場來看,1月市場堪稱冷淡,29個重點監測城市商品住宅供應面積同、環比分別下降43%和58%,成交面積環比下降37%,同比跌幅擴至46%。從營銷來看,本月房企營銷積極性不高,少有房企推出集團性活動,區域聯動營銷也比較少,僅有世茂、綠地、融創、榮盛等房企推出了一些節日活動,自碧桂園21年底推出步數打卡,富力本月借助東奧契機亦推出“線上公益跑”打卡活動。
1月房企營銷的主要方式仍然是依托節日主題展開活動,市場低迷之下,消費者信心不強,房企也鮮有大規模促銷活動。本月的折扣力度有所減小,普遍維持在95折之上,少數特價房和清尾房折扣有所下探。從營銷方式來看,面對當下的行情,房企也難以通過營銷扭轉趨勢,因此活動形式上仍以借助節日熱度推出常規的活動為主,包含到訪禮,折扣營銷、特價房等。富力營銷端較為積極,2021年底碧桂園曾推出步數打卡的互動型互動,本月富力參照這一形式推出了“線上公益跑每周打卡抽取每周好禮”,同樣意在增強互動性調動消費者積極性。
目前來講,消費者信心普遍不足,市場下行壓力仍大,疊加西安、天津等多地疫情的反復,對企業的營銷造成了一定的困難。從CRIC調研情況來看,這個春節不少房企都選擇了“躺平”,營銷活動比較少,售樓處僅留1-2人值班,甚至部分續銷盤直接閉門放假,部分城市渠道成交的作用也在下降。面對即將到來的春季行情,房企仍需要更積極的營銷動作來打開市場。
05 人事變動朱榮斌辭任陽光城執董孔峻峰任保利發展監事會主席

1月,房企高層人事動態信息數量較前一月有所減少,從108家監測企業的人事變動情況來看,房企對組織架構的調整、管理層重組都有所減緩。
1月5日,陽光城集團股份有限公司公告,董事局、監事會于2022年1月5日收到上海嘉聞投資管理有限公司提名的執行董事長兼總裁朱榮斌先生的書面辭職報告。朱榮斌先生因個人原因向公司董事局申請辭去公司第十屆董事局執行董事長兼總裁職務,同時不再擔任董事局戰略委員會委員職務,辭職后不在公司擔任其他任何職務。另悉,徐國宏已接任總裁一職;徐國宏系浙江大學本碩,畢業后入職萬科,有17年豐富的房地產管理經驗,入職陽光城5年來,主持陽光城福建大區大本營工作。
1月14日,保利發展控股集團股份有限公司發布公告稱,選舉孔峻峰為公司第六屆監事會主席。資料顯示,孔峻峰為工商管理碩士,高級經濟師、高級會計師。1996年參加工作,歷任保利建設開發總公司總經濟師、總會計師,保利山東置業集團有限公司總經理、董事長,保利置業集團黑龍江有限公司董事長。
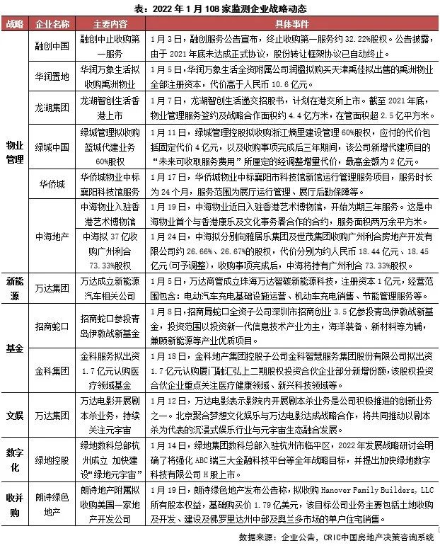
06 戰略動態多元化業務集中物管基金新能源熱度不減

本月房企多元化業務活躍,熱度多集中于物業管理、基金等方面。物管行業持續整合,收并購在繼續,保持較高熱度。萬達拓展文娛業務,萬達商管助力新能源汽車發展。基金關注度不減,招商蛇口、金科參與熱情高漲。綠地數科入駐杭州,加快推動H股上市進程,龍湖智創生活遞交招股書。朗詩拓展國外業務版圖,收購美國地產開發公司。
龍湖分拆龍湖智創上市,推動業務轉型,促進業績增長。1月7日,龍湖集團發布公告,建議分拆龍湖智創生活有限公司,并于香港聯合交易所有限公司主板獨立上市,分拆及上市完成后龍湖集團擬于分拆公司擁有不少于50%的權益,而分拆公司仍為龍湖集團的附屬公司。截至2021年12月28日,龍湖智創生活物業管理服務簽約及戰略合作面積約4.4億平方米,在管面積超2.5億平方米。龍湖智創分拆上市將更有利于其拓展商業運營和物業管理服務規模,也會進一步提高財務自由度和經營管理能力,共同助力銷售業績增長和業務轉型進程。
綠地數科總部入駐杭州,加快“綠地元宇宙”建設。1月14日,綠地集團數科總部成立,入駐杭州市臨平區,這是綠地數科完成IPO前首輪引戰后的又一大動作。在年初展戰略研討會上,綠地數科明確表示將強化ABC三大平臺的開發運營,并借助綠地控股的產業資源優勢,建設虛實共生世界新增長極,加快打造“綠地元宇宙”的建設。去年年底綠地數科已完成首輪戰投引入,本次總部落戶杭州可依托臨平優質互聯網頭部企業的科技沉淀和人才集聚效應,加快綠地數科赴港上市進程,并早日發展為頭部地產元宇宙企業。
注:文章為作者獨立觀點,不代表資產界立場。
題圖來自 Pexels,基于 CC0 協議
本文由“克而瑞地產研究”投稿資產界,并經資產界編輯發布。版權歸原作者所有,未經授權,請勿轉載,謝謝!

克而瑞地產研究 











