中國最專業、最具規模的信用評級機構之一。 業務包括對多邊機構、國家主權、地方政府、金融企業、非金融企業等各類經濟主體的評級,對上述經濟主體發行的固定收益類證券以及資產支持證券等結構化融資工具的評級,以及債券投資咨詢、信用風險咨詢等其他業務。
作者:萬國朝
來源:國朝說(ID:GuoChaoShuo123456)
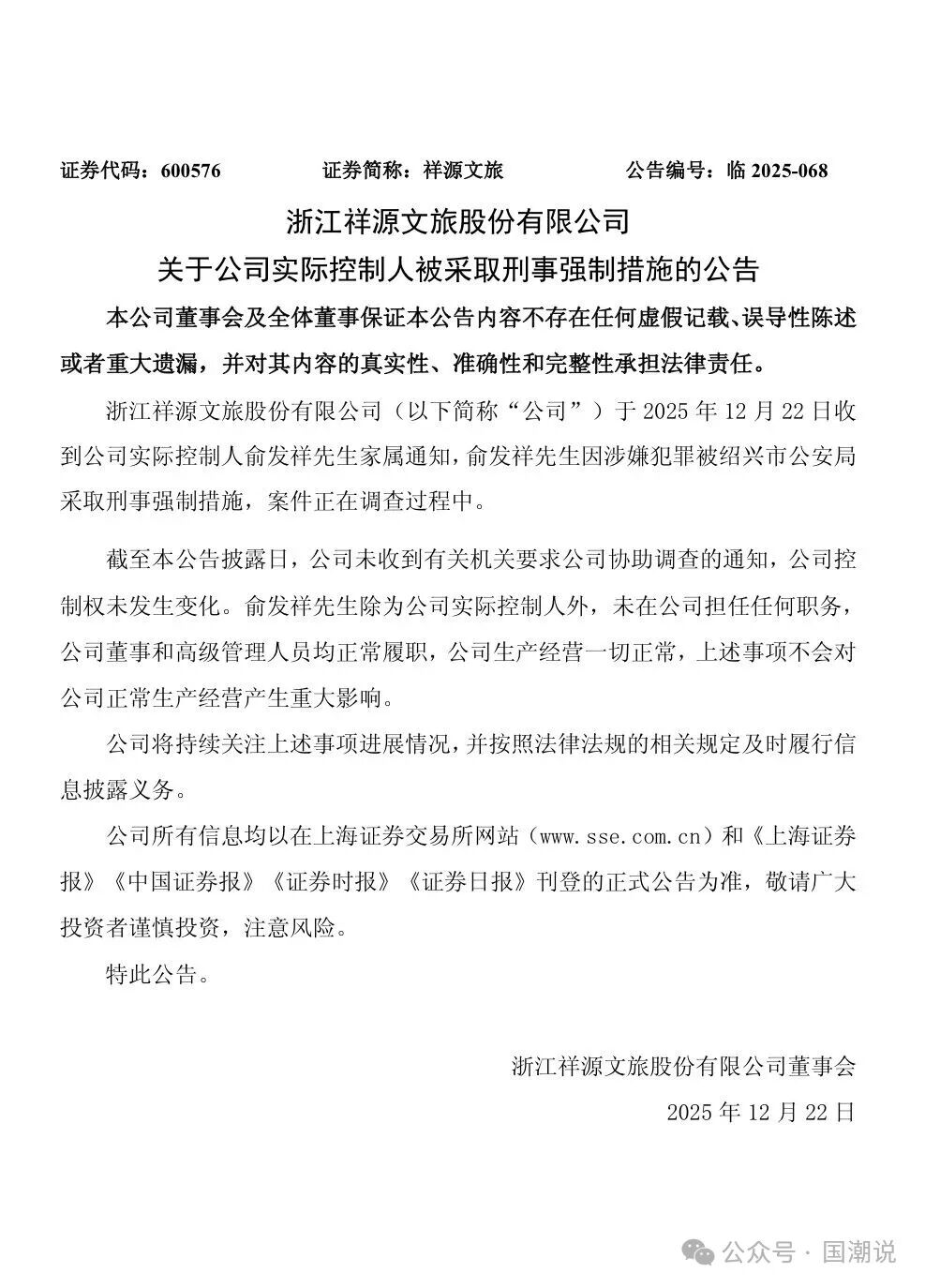
2025年12月22日晚,交建股份(603815.SH),祥源文旅(600576.SH),海昌海洋公園(02255.HK)三家上市公司同時發布公告,稱公司實際控制人俞發祥因涉嫌犯罪被紹興市公安局采取刑事強制措施,案件正在調查過程中。

對于這一事件,有幾點需要關注:
第一,公告僅披露俞發祥涉嫌犯罪被采取刑事強制措施,并未說明具體情況,基于目前的信息,小編個人覺得可能性最大的是涉嫌非法集資,這對浙金中心投資人來說不是個好消息。
第二,近幾天,不少浙金中心投資人反饋已經接到通知要求去當地派出所進行報案登記,并提供轉賬記錄等資料。
第三,據投資人反饋的資產凍結情況,其中祥源文旅6.12億股,交建股份2.9億股,凍結資金8400多萬,累計凍結房產1165套,車位478個等,不過這些資產存在抵押和質押。
第四,浙金中心風險的源頭是華信集團,其在浙金中心存量產品有30多億無法兌付,為了掩蓋風險,浙金中心后來才引進了祥源集團,包裝新產品滾動發行,窟窿越來越大。
注:文章為作者獨立觀點,不代表資產界立場。
題圖來自 Pexels,基于 CC0 協議
本文由“國朝說”投稿資產界,并經資產界編輯發布。版權歸原作者所有,未經授權,請勿轉載,謝謝!

國朝說 











