大數據變革房地產。用專業數據和靠譜分析讀懂中國樓市。我是丁祖昱,歡迎關注,愿與大家一起分享房地產市場新鮮熱辣精準的解讀與資訊。讓我們預見行業趨勢!
作者:小債看市
來源:小債看市(ID:little-bond)
珠江投資未能如期償還債務可能導致支付違約金、罰息,面臨訴訟與執行,銀行賬戶被凍結,抵押資產被查封等風險。
01債務逾期
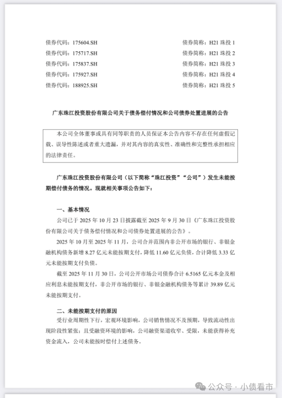
近日,廣東珠江投資股份有限公司(以下簡稱“珠江投資”)公告稱,截至2025年11月30日,公司公開市場公司債券本金及相應利息合計6.5165億元未能按期支付,非公開市場的銀行、非銀金融機構債務累計39.89億元未能按期支付。

債務逾期公告
公告顯示,行業周期性下行和宏觀環境影響,導致珠江投資銷售不及預期,流動性緊張,以及融資渠道收窄、受限,未能獲得補充資金流入。
珠江投資稱將加強與公司債券債權人溝通,盡快制定并推進“H21珠投1”、“H21珠投5”的償付方案,并持續履行信息披露義務。
珠江投資未能如期償還債務可能導致支付違約金、罰息,面臨訴訟與執行,銀行賬戶被凍結,抵押資產被查封等風險。
《小債看市》統計,目前珠江投資存續債券4只,存續規模合計29.41億元,均將于一年內到期。
值得注意的是,自2023年10月起,珠江投資多只債券發生展期。

未來償債現金流
不久前,因未及時披露重大事項、2023年債券年報信息不準確等問題,珠江投資及相關責任人收到證監會廣東監管局出具的警示函及監管談話措施。
02債務危機
據公開資料,珠江投資成立于1993年,是一家以房地產及相關業務為主業的企業集團。
珠江投資以廣州、北京、深圳、上海等一線大城市以及成都、西安、天津等二線中心城市為發展戰略重心。
從股權結構看,廣東韓建投資有限公司(以下簡稱“廣東韓建”)為珠江投資控股股東,持有公司83%股份,朱偉航為公司實際控制人。
值得注意的是,朱偉航是合生創展創始人朱孟依兒子。

股權結構圖
近年來,隨著房地產行業劇震,自2024年起珠江投資業績開始虧損。2024年和2025年上半年,珠江投資分別虧損12.11億和0.79億元。

歸母凈利潤
截至2025年6月末,珠江投資總資產有1655.61億元,總負債1205.26億元,凈資產有450.34億元,公司資產負債率為72.8%。
《小債看市》分析債務結構發現,珠江投資主要以流動負債為主,占總債務的67%。
截至相同報告期,珠江投資流動負債有803.84億元,主要為其他應付款項,其一年內到期的短期債務合計有120.64億元。相較于短債規模,珠江投資的流動性緊張,其賬上貨幣資金僅有22.48億元,與短債間形成百億資金缺口,公司短期償債壓力很大。財務彈性方面,截至2023年3月末,珠江投資銀行授信總額有933.12億元,其中未使用授信額度有319.99億元,備用資金尚可。

銀行授信
此外,珠江投資還有非流動負債401.42億元,主要為長期借款,其長期有息負債合計有336.38億元。
整體來看,珠江投資剛性債務總規模有457億元,主要為長期有息負債,帶息債務比為38%。
從融資渠道看,除了發債和借款,珠江投資還通過租賃、應收賬款、股權以及股權質押等方式融資,渠道多元化。
不過,2019年以來珠江投資籌資性現金流持續凈流出,2024年和2025年上半年分別為-36.66億和-3.08億元,公司融資環境持續惡化。

籌資性現金流
資產質量方面,珠江投資的其他應收款高達321.58億元,存貨規模有777億元,均對資金形成大量占用,資產質量一般。
總得來看,珠江投資業績持續虧損,對債務和利息的保障能力惡化;流動性緊張,短期償債壓力巨大;融資環境惡化,資產質量一般。03“珠江系”
1993年2月,拿到港商身份的朱孟依在廣州成立珠江投資,主要以廣州為大本營開始進行房地產業務開發。
在當時香港發展如日中天的年代,享受港資的合生創展與在內地的珠江投資聯手,成功合作開發“珠江系列”的項目多達20多個,一度成為地產行業范本。
得益于早期合生創展的資源注入和帶領,珠江投資在廣州起步之時一度順風順水。
后來,除廣州之外,珠江投資已陸續進入北京、上海、深圳、西安、成都等十幾個核心城市,在不斷進入一線重點城市的同時,也在向二線城市進行戰略布局。
珠江投資從單一的住宅地產延伸到商業地產、產業地產、教育產業及醫療產業等業務板塊。
2008年,朱偉航被父親朱孟依“安排”進入珠江投資任職,歷任過融資管理中心總監、華北地區公司副總經理、珠江投資總裁助理等多個職位。
近年來,隨著房地產行業深度調整,合生創展和珠江投資先后爆發債務危機。
注:文章為作者獨立觀點,不代表資產界立場。
題圖來自 Pexels,基于 CC0 協議
本文由“小債看市”投稿資產界,并經資產界編輯發布。版權歸原作者所有,未經授權,請勿轉載,謝謝!

小債看市 











