西政資本--西政地產、金融圈校友傾心打造的地產、資本運作平臺,為您提供最全面、最專業的地產、金融知識及實操干貨!微信公眾號ID:xizheng_ziben
作者:黃博文
來源:地產黃老邪(ID:DCHLX1)
早在今年二月份,供地“兩集中”政策還未正式下發的時候,黃老邪就在文章中預測,集中供地在前期執行中可能會出現少量問題,但各地政府將持續優化。
“補丁”來的很迅速。在22城2021年第一批推地全部完成,很多城市第二批箭在弦上的時間節點上,8月11日,自然資源部召開閉門會議,明確二批次核心城市土地出讓政策調整。在會議召開前后,一些熱點城市地方政府也紛紛開始跟進,或宣布第二輪供地延期,打磨政策“補丁”,或直接推出調整方案。
黃老邪認為,大部分熱點城市的第二輪集中供地政策,相較于第一輪會出現重大變化。因為城市之間存在著聯動效應,作為發展型房企,無論布局區域是否包含這22城,都要密切關注“補丁”政策內容,及時研究應對策略。
01
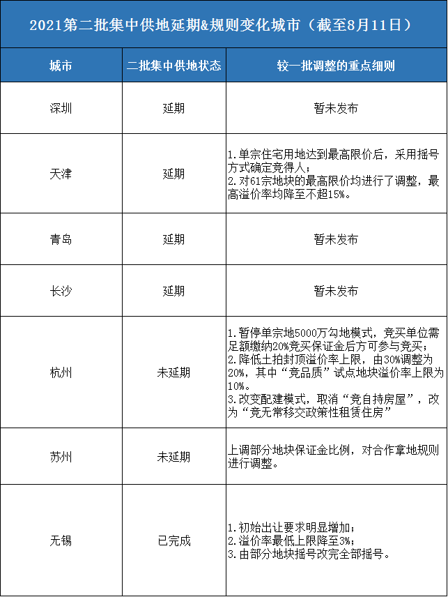
多城二批次集中供地生變
在8月11日自然資源部召開的閉門會議中,對部分集中供地試點城市的供地部門作出新的部署,明確要求商品住宅用地出讓公告需體現四個方面:
單宗地溢價率不得超過15%,絕不允許通過提高起拍價格調整溢價率,否則將嚴肅公開處理,嚴控城市樓面地價新高。
在達到地價或溢價率上限的時候,不得以競配建等方式增加實際地價,可通過一次性合理報價、搖號、競更高更優品質建設方案等方式確定競得人。

此前8月6日,深圳發布公告,宣布第二批已掛牌的地塊中止出讓,房企已交納的競買(投標)保證金原路退回。8月10日,天津也宣布已掛牌的61宗地塊出讓活動中止,將調整競買規則。
此外,杭州也于早些時候,修訂了第二批集中出讓的31宗地塊的競價規則,包括首次推出競品質的試點地塊、土拍溢價率的上限由之前的30%調整為20%(“競品質”試點地塊溢價率上限為10%)、競買單位需足額繳納20%競買保證金后方可參與競買等。

02
各地“補丁”彰顯一城一策
為何多地開始著手調整本年度第二批次集中供地規則?除了自然資源部召開閉門會議這個誘因之外,其本質還是為了向“穩地價、穩房價、穩預期”的調控主基調看齊。
近期中央多次明確要穩地價、穩房價、穩預期,但熱點城市首批集中供地土拍熱度依舊較高,部分城市競價達上限地塊數量不減反增,多數城市地價明顯攀升,首批集中供地 “穩地價”政策效果不及預期。
此外,黃老邪也發現,已經出臺集中供地“補丁”政策的城市,還顯露出“一城一策”的特點。
如5月13號當天天津也開始了第一輪集中土地出讓,在這輪土拍中,不同地塊兩級分化明顯,4宗土地溢價超40%,溢價最高地塊達49%,差點超過50%紅線。其他大多數地塊舉牌激烈,多宗溢價達20%-30%。
因此,在第二輪土地集中出讓前,天津放出土拍新規,明確規定了每幅土地的最高限價,由原來的50%溢價上限來了個斷崖式下跌,重新按照15%的溢價進行“限高”。
青島與天津處在相同的境地,在第一輪土拍當中,大部分土地以底價成交,但一地塊因17家競買人輪番加價競拍成為“地王”,直接觸發65%的溢價率上限轉為線下競自持,黃老邪預測,青島的本輪“補丁”將會與天津遵循相同的思路。
與天津與青島相比,杭州的土拍則顯得更加火熱,甚至有頭腦一熱拿了高價地的房企,寧愿5000萬保證金打水漂也要堅持退地,因此杭州在第二輪的集中土拍當中,開始著手引導房企理性拿地,同時提高房企參拍門檻。
例如一方面杭州取消5000萬保證金托底機制,將保證金比例恢復20%,另一方面下調溢價率上限至20%,并將租賃住房面積由“競自持”調整為“競無償移交政府”。此外蘇州也在第二批集中供地上調部分地塊保證金比例,由 30% 升至 50%。
反觀作為一線城市房價漲幅矚目的深圳,上半年房價漲幅近20%,第一輪土拍之后的土地溢價又非常顯著,在第二輪集中土拍之前,將會推出什么樣的創新政策,將成為地產行業的下一個焦點。
03
“補丁”政策影響深遠
由于城市間聯動效應的存在,各個城市對于本年度二批次集中供地的“補丁”政策,必將對本城市以及周邊城市的的土拍市場格局產生深遠的影響。
第一,“補丁”政策引導集中供地城市土拍市場回歸理性,降低土地熱度與市場熱度;
在供給端方面,例如一家企業同時布局天津與廊坊,當天津的供地政策變化之后,為了適應天津,就需要對在廊坊的投資節奏、標準、結構進行調整。因此,天津的供給端變化會通過房地產企業傳導到廊坊。
在需求側方面,例如天津與廊坊的地理位置相近,客戶群體趨同。當對天津的房地產市場價格產生影響之后,也會影響一部分人群的購房決策。
此外,是否跟進熱點城市集中推地“補丁”政策方面,非熱點城市可能會走向兩種極端。
第二種,不僅不跟進,反而打政策“擦邊球”,在周邊熱點城市“打補丁”的時候,在大力吸引房地產企業投資的同時放開對土地溢價的限制。
因此,中小房企不能因為沒有布局集中供地城市,而忽略“補丁”政策對于自身的影響。“兩集中”的影響必然會傳導到非目標城市。因此一定要提前研判,制定策略。
此外,“補丁”政策也會影響到城市內外房地產企業的競爭格局。例如自然資源部召開的閉門會議中指出單宗地溢價率不得超過15%,看似是在為房企的利潤空間考慮,但在部分城市內,“搖號”卻又嶄露頭角,實際上對于龍頭房企是利空的。
例如G50董事長俱樂部政策專家秦虹表示,如果其他城市像無錫一樣嚴格限制一家房企只能派一個馬甲參與搖號的話,那么龍頭房企的優勢其實就被削弱了。比如一周前的無錫就有9宗土地進行了搖號,結果中簽的全部為中小房企。
對于在今年第一批土拍中拿到高溢價土地的房企,更是巨大利空。G50董事長俱樂部城市研究與投資專家鄭永祥認為,在地價限漲15%之后,地方政府有可能會出臺以下三方面調控政策:一是新房限價可能下調,二是預售政策可能會調整,三是建筑標準的要求可能會提高。
此外,地價下跌也會帶動房價下跌,新房供應也會更快更集中,因此他也建議房地產企業第一加大去庫存力度,可售盡售;第二已經拿到預售證的土地與在建項目,盡快尋找合作方,風險外攤。
黃老邪認為,“補丁”政策對中小房企的影響,體現在以下四方面:
天津已經開始了在單塊土地達到最高限價后,采用搖號方式確定競得人,無錫也加大了搖號力度。對于中小房企來說,在嚴格限制“馬甲”參賽的前提下,搖號能夠讓他們與規模房企具備相同的“打新”機會,以平等的方式參與競爭。
此外,搖號也大幅度增加了規模房企經營上的不確定性,導致其資金使用效率降低,經營指標波動性加大。
2.根據地可能遭受沖擊
因為城市間與城市間存在聯動效應,熱點城市土地溢價率降低,規模房企將會有更多的閑置資金進入其他城市尋找機會,中小房企的根據地可能會受到到大型房企的沖擊。
因此中小房企一定要精耕細作,守住優勢領域與深耕城市。
中小房企過去可以不關注團隊、運營、管理,不對城市、對手、行業進行研判。但集中推地下,熱點城市推地政策頻繁調整,從而導致非熱點城市競爭環境發生變化,必定會使企業研究短板驟然顯現。
黃老邪一直認為,房地產企業在投資口養人是最劃算的。中小房企必須先人后事,拓寬自己的的關注視角,從關注根據地,到關注根據地+熱點22城,以此來尋找投資機會。在提高投資能力的同時,也要提高自己可研能力與合作能力。
綜上所述,不同城市的打“補丁”方式,對大、小房企的影響不一樣。但方向都是一致的——穩地價、穩房價、穩預期。更精準的調控,使行業真真正正的進入了“三低一高”的時代。對于發展型房企來說,拉開投資視野,研究熱點城市和非熱點城市的聯動效應,從時間差、空間差中尋找節奏性和結構性機會,在此過程中修煉內功,才是王道。
注:文章為作者獨立觀點,不代表資產界立場。
題圖來自 Pexels,基于 CC0 協議
本文由“地產黃老邪”投稿資產界,并經資產界編輯發布。版權歸原作者所有,未經授權,請勿轉載,謝謝!
原標題: 集中供地的補丁,正在路上!

地產黃老邪 










